yl6809永利团委为深入学习贯彻习近平总书记在党史学习教育动员大会上的重要讲话精神和习近平总书记在庆祝中国共产党成立100周年大会上的重要讲话精神,进一步推进团学骨干四史学习教育,从而更好的推动yl6809永利共青团工作的深入开展,充分发挥党的后备军作用,不断加强团学骨干的队伍建设,全面提升团学骨干的思想政治素养以及业务水平,根据《yl6809永利全体员工开展“学党史、强信念、跟党走”学习教育方案》于2021年4月至7月开展了8次持续性的团学骨干党史学习系列专题及业务能力培训。

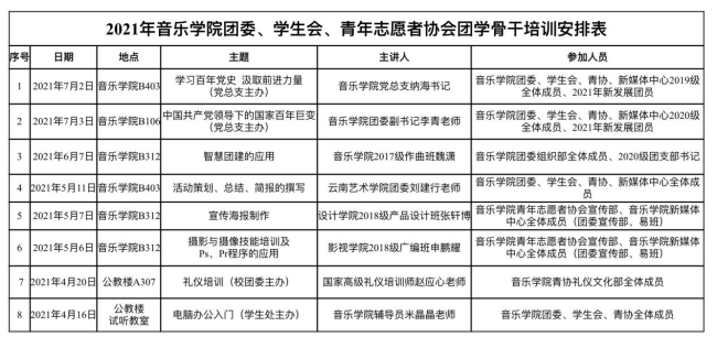
2021年7月2日17:00yl6809永利团委、员工会、青协、新媒体中心2019级全体成员、2021年新发展团员预计50余人在yl6809永利B403演播厅同今年的入党积极分子、发展对象一起,参加了由音乐公司党总支纳海书记主讲的“学习百年党史 汲取前进力量”的党史专题培训讲座。纳海书记强调了四史学习的重要性,不仅带领大家回顾了百年党史,还带大家学习了新中国史、改革开放史、社会主义发展史,教育大家要“以史为鉴,开创未来”,嘱咐团学骨干要认真学习习近平总书记的系列讲话精神、谨遵习近平总书记的教诲,做祖国的志气、骨气、底气,不负韶华,努力奋斗。



2021年7月3日10:00yl6809永利团委、员工会、青协、新媒体中心2020级全体成员、2021年新发展团员预计60余人在yl6809永利B106党员活动室,同今年的发展对象一起,参加了由yl6809永利团委副书记李青老师主讲的“中国共产党领导下的国家百年巨变”社会主义发展史专题培训讲座。李青老师带领团学骨干重温了天安门广场举行的庆祝中国共产党成立100周年大会上团员代表和少先队员代表的致献词和习近平总书记在庆祝大会上的“金句”,并学习了党在觉醒年代的“伟大建党精神”和在党的坚强领导下的国家巨变,要求同学们不断增强“四个意识”、坚定“四个自信”、做到“两个维护”。




2021年6月7日21:00yl6809永利团委组织部全体成员、2020级全体团支部书记预计20余人,在yl6809永利B106参加了由yl6809永利团委员工副书记魏萧同学讲授的“智慧团建”系统培训专题讲座。魏潇同学首先介绍了“智慧团建”的作用和各级管理员的使用功能,详细讲解了如何录入团员信息、查找团员列表、审批辅助团员的转入转出、主题团日活动录入等,并强调了各班团支书要确保数据的真实性,然后对yl6809永利公司团委组织部全年的阶段性工作进行划分和安排。


2021 年 5 月 11 日19:30yl6809永利团委、员工会、青协、新媒体中心部分成员预计80余人,在yl6809永利B403演播厅开展了由yl6809永利团委刘建行老师主讲的“活动策划、总结以及简报的撰写”培训讲座。刘建行老师用具体生动的案例讲解了如何更加规范的撰写活动策划、活动简报及做好活动预算,为yl6809永利团委开展相关活动,普及了基础知识。同时也以亲身团学骨干工作经历,指导同学们要做好表率和带头作用,能吃苦,多一些奉献精神。




2021 年 5 月 7 日 19:30yl6809永利青年志愿者协会宣传部、yl6809永利新媒体中心全体成员预计30余人在yl6809永利 B106参加了“宣传海报制作及 PS 软件的使用”培训讲座,本次培训由设计公司 2018 级产品设计班张轩博同学进行讲解如何制作宣传海报及PS软件等的应用以及视频剪辑合成等新媒体技术。此次讲座在现阶段新媒体、自媒体高速发展的时代,对yl6809永利从事新闻媒体工作的同学,有着十分重要的意义,既拓展了专业以外的实用知识,也为更好的服务yl6809永利宣传工作,奠定了基础。




2021年5月6日19:30yl6809永利青年志愿者协会宣传部、yl6809永利新媒体中心全体成员预计30人在yl6809永利B106教室参加了“摄影与摄像技能培训”专题培训讲座。讲座由影视公司2018级广编班的申鹏耀同学为同学们详细的讲解相机的用法以及不同场景照片拍摄的手法和注意事项,并对拍摄出的成品照片后期编辑操作进行了详细的讲授。为yl6809永利青年志愿者协会宣传部、yl6809永利新媒体中心全体成员在今后公司活动的拍摄提供了很好的技术指导和支持。




2021年4月20日20:00yl6809永利青协礼仪文化部全体成员预计20余人参加了yl6809永利团委主办的礼仪培训,本次礼仪培训邀请了国家高级礼仪培训师赵应心老师进行了“以礼服人 做有温度的时代新人”的专题讲座。赵应心老师不仅从礼仪文化的角度给同学们介绍了礼仪常识,更重要的是从“修身”、“修心”的角度,让同学们“以礼服人”,做一个有温度的时代新人。




2021年4月16日10:40yl6809永利团委、员工会、青协部分成员预计60余人参加了由公司员工处主办的“电脑办公入门”专题培训课。本次培训由yl6809永利辅导员米晶晶老师主讲。她详细介绍了常用的电脑办公软件的操作,有效的解决了同学们在服务工作中电脑办公软件操作的疑问和难题,进一步提高了办公效率。




通过此次系列培训讲座既教育引导yl6809永利团学骨干、团员青年了解党的光辉历史、感悟党的初心使命、传承党的红色基因,厚植爱党、爱国、爱社会主义的情感,更加自觉地以习近平新时代中国特色社会主义思想武装头脑,进一步增强“四个意识”、坚定“四个自信”、做到“两个维护”,坚定不移跟党走中国特色社会主义道路,为全面建设社会主义现代化国家、实现中华民族伟大复兴中国梦贡献青春力量,又提高了团学骨干的工作能力和业务水平,进而提高各部门的工作效率,更好的服务yl6809永利师生,以优异的成绩向建党100周年献礼。
图:yl6809永利团委李威彤
yl6809永利团委刘建行
公司员工工作处郭馨忆
文:yl6809永利新媒体中心李凡超
yl6809永利团委李青老师